质谱流式细胞术是指用稳定的重金属同位素(主要是镧系元素)代替荧光基团来标记抗体。然后将细胞引入CyTOF分析仪并雾化成液滴,液滴被汽化、雾化、电离,然后通过电势加速被带入质谱仪。最后,用TOF探测器对过滤后的离子云进行分析。

图1.质谱流式工作原理
尽管质谱流式细胞术通常被认为是一种基于荧光流式细胞术的改变,但质谱流式细胞术与荧光细胞术在几个方面有所不同,包括检测参数、灵敏度等。(见表1)
CyTOF方法的不断改进为实施各种功能分析以解决细胞免疫学的复杂性提供了新的机会。在这里,我们对基于CyTOF的功能分析做了如下概述(如图2)

图2.使用CyTOF进行功能分析的示意图。
目前功能分析的创新可分为12类:(A)表型特征分析;(B)细胞内细胞因子测定;(C)细胞内信号状态表征;(D)细胞体积和大小测量;(E)细胞活力鉴别;(F)细胞周期识别;(G)增殖追踪;(H)受体占用率测定;(I)基于四聚体的抗原特异性T细胞筛选;(J)染色质修饰分析;(K)RNA和蛋白共检测;(L)成像质谱流式细胞术。
由此不难发现,CyTOF在免疫学领域的益处是显而易见的。结合新的生物信息学技术,CyTOF在癌症、免疫治疗、自身免疫性疾病、传染性疾病、心血管疾病和神经科学等多个领域的研究有着广泛的应用前景,并且已有多篇高分文献出炉。
接下来,小编将通过两篇高分文献为大家详细介绍质谱流式在单细胞代谢及covid-19发病机制研究中的应用。
一、美国斯坦福大学医学院Sean C. Bendall课题组揭示了人的毒T细胞单细胞代谢谱(IF:54.9)
细胞代谢调节免疫细胞的激活、分化和效应功能。目前细胞代谢方法主要是基于对选定的代谢途径的代谢物和中间产物的定量,通过质谱批量分析代谢物的丰富,或者通过一种被称为细胞外通量分析的方法,分别测量氧消耗和细胞外环境的酸化,来表征OXPHOS和糖酵解活性的情况。但目前的代谢方法缺乏单细胞分离和同时进行的细胞表型表征。
在本研究中,研究者开发了一种表征单细胞代谢调节规律及其表型特征的方法,即单细胞代谢调节图谱(scMEP)(如图1.1)。该方法使用基于抗体的高维方法量化调节代谢途径活性的蛋白质。

图1.1.scMEP方法概述。
研究者获得了全血细胞,并通过表型标记物鉴定了主要的免疫细胞谱系,因此,能够进行硅子集筛选和比较细胞谱系的代谢调节,而不需要预先分离或富集。研究者观察到与先前确定的功能作用一致的谱系特异性代谢状态。另外发现代谢特征在很大程度上能够分离免疫细胞谱系并预测大部分细胞的免疫细胞身份(如图1.2)。表明了scMEP在研究代谢调节及其与单细胞特化的关系方面的适宜性和稳健性,并揭示了人类免疫系统中显著的细胞类型特异性代谢多样化。

1.2.单细胞代谢调节谱组织人类免疫系统。
为了建立基于抗体的单细胞代谢特征与通路活性之间的关系,研究者激活了人幼稚和记忆T细胞(包括CD4+和CD8+),并通过质谱流式细胞术和细胞外流量分析对其进行了分析。发现在通路激活时代谢活性升高。对每个细胞独立计算的scMEP评分显示,在单细胞水平上,糖酵解和氧化机制同时上调。(如图1.3)
这些数据验证了基于scMEP的细胞代谢调节物的定量与通过一种成熟的正交方法评估的通路活性之间的密切关系,并证明了scMEP能够在单细胞水平上发现代谢异质性。

图1.3.T细胞活化动力学的单细胞代谢调节组谱
为了研究人T细胞的代谢重塑及其与细胞活化、分化和增殖的关系,研究者利用大规模细胞计数法(CyTOF)对scMEP在大量代谢测定时进行基准测试,观察到信号分子(如核糖体蛋白S6)的早期磷酸化和转录因子(如缺氧诱导因子HIF1A)的诱导,随后是代谢酶的上调(GLUT1,HK2和LDHA),表明活化的初始T细胞中代谢重塑的开始。
利用代谢特征表达随伪时间的变化,研究者定义了人类初始CD8+T细胞代谢重塑过程中的三个拐点。(如图1.4)

图1.4.代谢重组的整合模型揭示了人类T细胞激活的决定因素
除了细胞固有因素外,代谢状态还受其所在组织的影响,强调了在体外和临床样本中直接确定代谢状态的重要性。研究者将该方法应用于临床样本,研究人员在人直肠癌中鉴定了组织特异性、代谢抑制的细胞毒性T细胞(如图1.5)。

图1.5.细胞毒性T细胞的代谢状态反映了其驻留组织
将该方法与飞行时间多重离子束成像相结合(MIBI-TOF),研究人员揭示了人体组织中代谢基序的空间组织,并表明代谢抑制的免疫细胞被排除在肿瘤免疫之外。(图1.6.)

图1.6基于成像的scMEP分析揭示了空间对代谢特征组织的影响。
总之,研究者在此提出了一种使用基于抗体的多重技术研究单细胞代谢的稳健方法。scMEP的应用应有助于更好地了解人类免疫细胞生物学,并有助于识别疾病相关的代谢改变,这些改变可作为多种人类疾病的潜在生物标志物和治疗靶点。
二、美国斯坦福大学医学院Bali Pulendran课题组揭示了covid-19的发病机制和潜在的治疗靶点(IF:47.7)
新冠病毒在全球迅速传播,分离、测序和克隆病毒的研究进展也很迅速,包括开发诊断试剂盒并测试候选疫苗等。然而,关于人类免疫系统与SARS-CoV-2病毒之间动态相互作用还不清楚。
本研究中作者使用质谱流式技术、单细胞转录组学、以及多因子检测技术等分析了来自两个地区的76名 COVID-19 患者和年龄性别匹配的69名对照组的免疫反应。结果表明,SARS-CoV-2感染会导致T细胞衰竭和凋亡及外周I型IFN反应受损,血浆细胞因子数据可用于区分严重和中度COVID-19病征。另外,严重的COVID-19感染与细菌产物的全身释放有关,EN-RAGE、TNFSF14、OSM 和 IL-6等分子及其受体可能是有吸引力的治疗靶点。

图2.1 COVID-19患者外周血白细胞的质谱流式分析。
为了确定PBMCs中的免疫细胞分型,作者使用质谱流式技术分析了22个细胞表面标志物和12个细胞内标志物,以及针对各种激酶和信号分子的磷酸化特异性表位和组蛋白修饰标志物H3K27ac。
磷酸化-CyTOF鉴定了12种主要的先天性和适应性免疫细胞亚型,两个队列中所有感染个体的浆母细胞和效应CD8 T细胞的频率显著增加(图2.1B),且PBMC中pDC的频率显着降低(图2.1C),pDC反应的动力学与症状出现的时间及临床严重程度无关。另外,pS6(mTOR激活的典型靶标)的表达降低,pDCs和mDCs中的IKBα降低(图2.1D和E)。mTOR信号传导可介导pDC中IFN-α的产生,表明pDC在COVID-19患者中产生IFN-α的能力可能受损。

图2.2 COVID-19 患者的外周血白细胞体外刺激后的流式细胞术分析。
细胞内染色测定结果显示,与健康对照相比,患者经TLR刺激后pDC中的IFN-α减少(图2.2A),且TNF-α反应也显着降低,这表明pDC在COVID-19感染中功能受损。而对细菌配体混合物(由TLR2、TLR4和TLR5配体组成)或病毒TLR混合物的刺激,mDCs和单核细胞的反应也显着降低(图2.2B)。此外,降低的IKBα水平并未转化为增强的NF-κβ亚基p65磷酸化(图2.2C)。结果表明,无论临床严重程度如何,COVID-19患者周围的先天免疫细胞对TLR刺激的反应都会受到抑制。

图2.3 COVID-19 患者血浆中细胞因子检测分析。
多因子检测分析来自亚特兰大队列的血浆样本发现有43种细胞因子包括IL-6、MCP-3和CXCL10在COVID-19患者中显著上调(图2.3上)。虽然血液骨髓细胞和pDC中的细胞因子反应受损,但炎症分子的血浆水平显著上调,表明血浆中细胞因子的组织来源是有争议的。
另外多因子和ELISA均证实TNFSF14、EN-RAGE和OSM在COVID-19患者中也是显著增强并与临床严重程度密切相关(图2.3下)。结果表明,COVID-19感染会诱发一种独特的炎症程序,其特征可能是从肺部释放细胞因子,但会抑制外周的先天免疫系统。

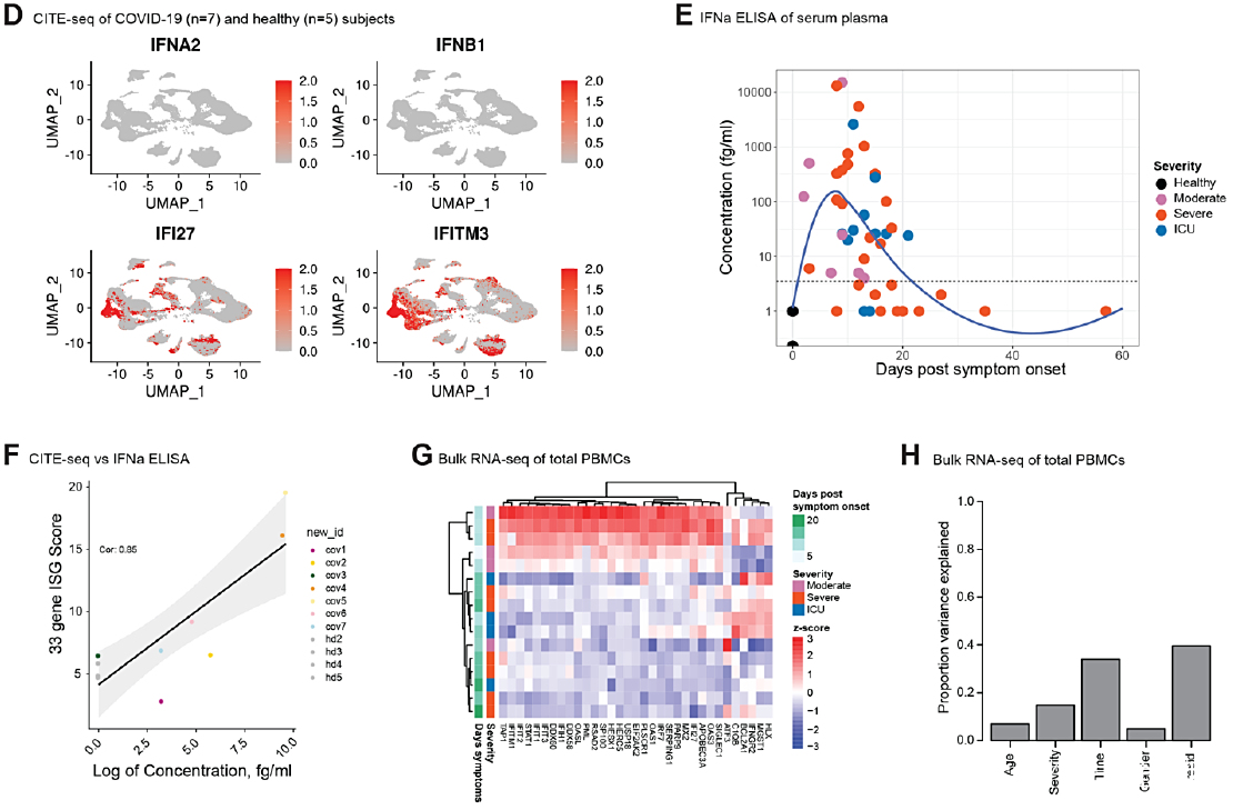
图2.4 COVID-19 感染早期ISG的短暂表达。
单细胞大规模多维分析工具CITE-seq数据显示COVID-19患者中的几个簇包括浆母细胞、血小板、红细胞以及粒细胞群(图2.4B)。DEG的过度代表性分析表明许多ISG在单核细胞和树突细胞中上调(图2.4C),除了在T和NK细胞中适度水平的IFN-γ表达外,无法检测到任何IFN-α和-β基因的表达(图2.4D), 高灵敏度ELISA验证血浆中IFN-α的浓度发现,感染后逐渐升高至第8天左右达到峰值,并在第20天回落至基线水平(图2.4E)。
CITE-seq和RNA-seq数据都表明患者ISG水平升高,但也受临床严重程度的影响(图2.4)。在SARS-CoV-2感染早期,可在外周诱导ISG的循环IFN-α水平较低,因此外周的先天免疫细胞产生炎症细胞因子的能力受损。
通过质谱流式技术对单细胞表面的蛋白标志物更高分辨率的定量检测,结合其他单细胞相关技术,可以更快速精准的获得新发现。更详细的文章内容可通过下载文末所附的参考文献查看哦~
文献相关抗体及重金属标记(部分产品):

为了进行更有效的抗体标记,质谱流式实验需要抗体缓冲液中不含有任何载体,即不含甘油、叠氮化钠等成分。但两篇文献中选用的抗体大多含有甘油成分,如选用此类抗体,可通过甘油去除方案(联系优宁维索取)进行去除。
除此之外,优宁维代理的CST和RnD品牌为您提供即用型高品质无载体蛋白抗体,产品优势如下图所示:

2024年第20届堀场雅夫奖共有5位得奖者获此殊荣,中国科技大学环境科学与工程学院的钱晨副研究员是其中之一,他也是该奖项自成立以来首位获奖的中国学者。钱老师的获奖,不仅体现了当代青年科研工作者对研究成......
2024年12月6日至7日,由北京药学会主办,北京药学会临床研究与转化专委会承办,中日友好医院、首都医科大学附属北京安定医院、北京中关村生物医药创新协会、中国优生优育协会精准检验工作委员会、北京医学奖......
9月3日,湖南省科技大会暨奖励大会在长沙召开。会上宣读了湖南省人民政府关于2022-2023年度湖南省科学技术奖励(含光召科技奖)的决定。奖励大会现场。主办方供图2022-2023年度湖南省科学技术奖......
从中国华能集团清洁能源技术研究院(以下简称清能院)获悉,他们研发的一种二氧化碳捕集的低成本新方法,填补国内空白,打破国外垄断。这一成果在49届日内瓦国际发明展上,从1053件专利中脱颖而出,荣获日内瓦......
7月17日-19日,由中国仪器仪表学会分析仪器分会质谱仪器专家组、哈尔滨工业大学(威海)、广东省麦思科学仪器创新研究院、分析测试百科网(安特百科(北京)技术发展有限公司)联合主办的“第七届质谱仪器研发......
导语流式细胞术(FCM)——作为跨越一整个世纪,经过一代又一代科学家们不懈奋斗和努力下的结晶,现如今已经成为探索生物细胞奥秘的关键技术。FCM是在细胞流动的状态下,快速检测细胞或颗粒物的荧光信号,从而......
为适应新的挑战和机遇,促进质谱仪器创新和发展。中国仪器仪表学会分析仪器分会质谱仪器专业委员会联合哈尔滨工业大学(威海)与分析测试百科网,将于2024年7月17至20日在山东·威海共同举办“第七届质谱仪......
分析天平适用于食品行业、黄金珠宝、衣料纺织、医药药材、科学研究等领域,作精密衡量分析测定之用。主要用于含量测定中供试品、对照品的称量和滴定液的标定等。......
分析天平,特别是电子分析天平,在多个领域中发挥着关键作用,主要应用于药品、化工、食品等行业的质量检测与研究,特别适用于定量检测样品中微量物质的含量。它们也广泛应用于地球物理学、天文学、地质学等科学研究......
分析天平,特别是电子分析天平,在多个领域中发挥着关键作用,主要应用于药品、化工、食品等行业的质量检测与研究,特别适用于定量检测样品中微量物质的含量。它们也广泛应用于地球物理学、天文学、地质学等科学研究......