1、产品简介
AL-700 系列气密性检测仪是使用压缩空气作为检测介质,装载高感度差压传感器来检测各种部件、成品气密性的一种智能仪器。AL-700 系列仪气密性检测仪克服了以往浸水目测气泡法、压力测试法等测试成本高、漏检风险高、测试时间长、无法实现自动化、耐压低、测试精度低等诸多弊端,以其高精度、低成本、高耐压、可实现自动化等优点,成为迄今为止最有效、最实用的气密性检漏仪器。
2、产品特点
l 加载高感度、小容积差压传感器
l 采用不发热、大流量专用气动阀
l 空气回路构造简洁、内容积小
l 泄漏值允许以泄漏率单位(ml/min)显示
l 5.1 英寸液晶显示屏,显示清晰
l 100 组通道可独立设置参数
l 标准串行通讯接口
l 全球通用的电源规格(AC100〜240V±10%)
l 结构紧凑、重量轻
l 可存储 5000 组测试结果,并配备专业上位机传输软件进行测试分析
l 容积校正功能,准确计算工件容积
3、产品原理
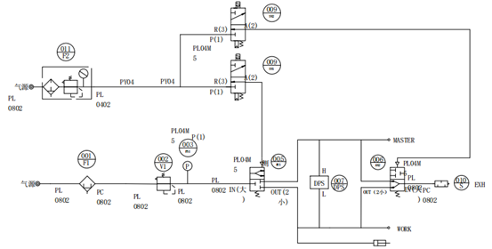
差压式气密性泄漏检测是一种通过测量被测工件内部压力变化来计算得到工件气密泄漏量的检测方法。其基本原理如图所示。差压传感器一端接待测品体,另一端接标准品(标准品近似认为是不漏的)。给标准品与待测品两边同时充入相同压力的气体,使得差压传感器两端平衡。接着关闭上下气路阀门隔离标准品与待测品,如果待测品存在一定的泄漏,即使是很微小的泄漏,差压传感器的两端也将出现差压,差压传感器将产生一个与泄漏量相关的差压输出信号。差压气密性检漏仪还可以将这一信号检出并计算出待测品的具体泄漏率(检测泄漏率前必须对检漏仪进行漏率校准)。如果标准品与待测品的大小、形状、材料都相同,并且内部回路又对称时,该方式可以消除温度、充气热效应以及容积变形等外界因素的影响,进而提高气密性测试的精度和可靠性。
差压式气密性检漏仪原理图
差压式气密性检漏的基本工作过程主要包括了四个阶段,即充气阶段、稳定平衡阶段、检测阶段、排气阶段,下面结合图示对上述的四个基本检测阶段进行说明:
(1) 充气阶段:通过调压阀调定系统的测试压力为P,同时打开气路开关阀,将相同压力的测试气体充入到待测品和标准品内。必须等待差压传感器两边的气体状态稳定,充气才可以结束。
(2) 平衡阶段:等到标准品和待测品充气结束之后,关闭气路开关阀,截断气源的通路,将标准品和待测品两个腔体隔离。此阶段由于气体冲击振荡的影响,充入气体的压力和温度都会有所波动,由于截止阀的动作也会引起容器内气体压力脉动,导致两容器间的差压不稳定,必须延迟一段时间,待差压值稳定后才能测量差压变化值。
(3) 检测阶段:这个阶段就是检测差压传感器两边压力差数值的采集和输出,在测试压力附近一个很小范围内,压力差与泄漏时间近似成线性变化。在预先设定的时间内读取压力差值,计算后同预先设定的检验标准相比较,得出漏与不漏的判断结果。
(4)排气阶段:待检测结束之后,将所有气路开关阀打开通向大气,两容器内剩余气体通过泄气阀排到大气里,结束一个检测周期。
我们真诚希望与广大新老客户加强合作,用我们卓越的产品和完善的服务,给您带来更高的效率和更多价值。024-89738828/18840065015