发布时间:2018-07-27 19:24 原文链接: 15项监测仪器仪表列入环境保护重点设备

15项监测仪器仪表列入环境保护重点设备

随着人类社会的进步,环境保护问题成为越来越多人关注的焦点,也引起了国家的高度重视。自2007年以来,环境保护部持续开展环境保护综合名录编制工作。近日,2017年版《环境保护综合名录》发布。


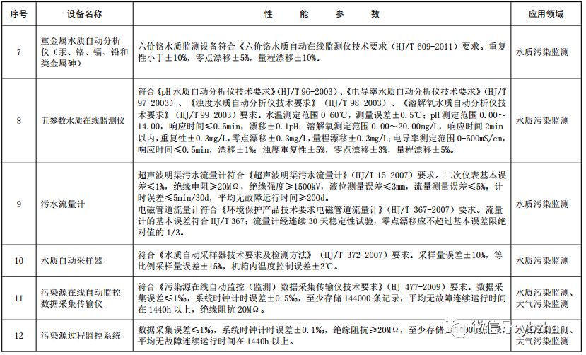
此次发布的综合名录包含两部分:一是“高污染、高环境风险”产品(简称“双高”产品)名录,包括885项“双高”产品;二是环境保护重点设备名录,包括72项设备。其中,“双高”产品包含50余种生产过程中产生大量污染物(如二氧化硫、氮氧化物、化学需氧量、氨氮)的产品,40多种产生大量挥发性有机污染物(VOCs)的产品,200余种涉重金属污染的产品,570余种高环境风险产品。其中,环境保护重点设备名录中涉及水质自动分析仪、污水流量计等15项监测仪器仪表设备

 


从上世纪70年代初开始,我国环保事业发展经历了4个阶段的发展历程。第一阶段是污染调查阶段,主要是针对“工业三废”造成的污染事故、环境问题进行调查。第二阶段是污染防治阶段,颁布了《环保法》、环境管理八制度。第三阶段是总量控制阶段,基本从九五时期开始。第四阶段是以改善环境质量为核心的阶段。

 

如今,随着环境保护工作的加强,环境监测技术支撑在环保工作中变得越来越重要。在2016年,环保部印发了《“十三五”环境监测质量管理工作方案》及《关于加强环境空气自动监测质量管理的工作方案》。为“十三五”时期环境监测质量管理工作提供了基本遵循,明确了“十三五”期间环境空气自动监测质量管理总体思路和重点任务。

 

此次名录的印发,为政府部门、企业、社会组织和公众参与环境治理工作,提供了科学有效的参考,鼓励企业购置使用环境保护专用设备。与此同时,也为监测仪器仪表制造企业带来新一轮的发展契机!