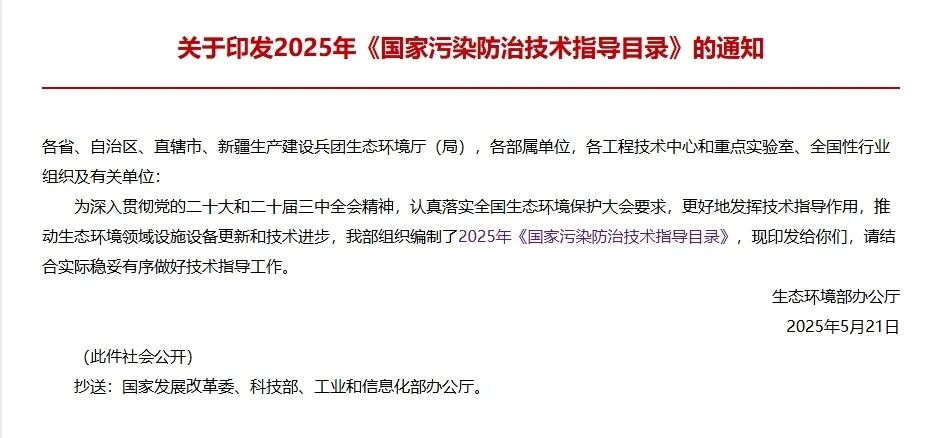
发布时间:2025-06-12 17:24 原文链接: 重磅!2025年《国家污染防治技术指导目录》发布

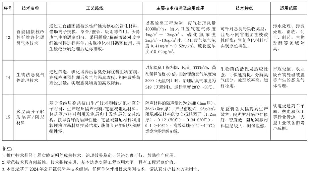
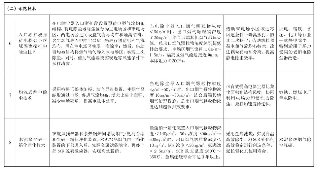
近日,生态环境部办公厅印发2025年《国家污染防治技术指导目录》。该目录详细列出了15项鼓励类技术及14项低效类技术,旨在更好地发挥技术指导作用,推动生态环境领域设施设备更新和技术进步。


图片


图片
图片
图片
图片
图片


图片
图片
图片


相关文章

重磅!2025年《国家污染防治技术指导目录》发布

近日,生态环境部办公厅印发2025年《国家污染防治技术指导目录》。该目录详细列出了15项鼓励类技术及14项低效类技术,旨在更好地发挥技术指导作用,推动生态环境领域设施设备更新和技术进步。......

重磅!2025年《国家污染防治技术指导目录》发布

近日,生态环境部办公厅印发2025年《国家污染防治技术指导目录》。该目录详细列出了15项鼓励类技术及14项低效类技术,旨在更好地发挥技术指导作用,推动生态环境领域设施设备更新和技术进步。......

生态环境部部长黄润秋赴广西壮族自治区专题调研重金属污染防治工作

5月10日至11日,生态环境部部长黄润秋赴广西壮族自治区河池市、百色市、崇左市调研重金属污染防治工作,在南宁市主持召开座谈会并讲话,推动贯彻落实习近平总书记重要指示批示精神和党中央、国务院决策部署。尾......

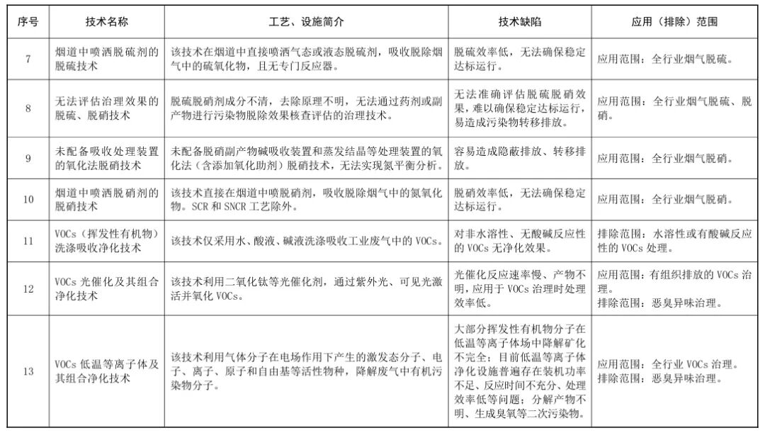
生态环境部:18项大气污染防治技术将被限制或淘汰

9月20日,生态环境部公布《国家污染防治技术指导目录(2024年,限制类和淘汰类)》(下称公示稿《目录》),此次限制和淘汰的部分污染防治技术涉及除尘、脱硫脱硝、挥发性有机物VOCs治理等大气污染防治细......

江苏部署安排今年治太重点任务早日实现流域水环境质量根本好转

日前,江苏省太湖水污染防治委员会第十七次全体(扩大)会议暨太湖安全度夏应急防控工作会议在宜兴市召开,深入贯彻习近平生态文明思想和习近平总书记关于太湖治理的重要指示精神,部署安排今年治太重点任务,推动太......

中央财政支持开展城市更新示范工作

记者7日从生态环境部获悉,经党中央、国务院批准,第三轮第二批中央生态环境保护督察全面启动。7个中央生态环境保护督察组分别对上海、浙江、江西、湖北、湖南、重庆、云南7个省(市)开展为期约1个月的督察进驻......

十部门联合印发《绿色低碳转型产业指导目录(2024年版)》

2月29日,国家发改委、工信部等十个部委共同发布了《绿色低碳转型产业指导目录(2024年版)》的通知,旨在强化绿色发展的新动能,推动经济社会发展方式向更绿色的方向转变。这一新版《目录》是在原有《绿色产......

2024年治污攻坚怎么部署?27省工作重点汇总

新年伊始,随着全国各地两会密集召开,各地的2024年政府工作报告也相继出炉。记者梳理发现,截至2月18日,共有27省、自治区、直辖市发布2024年政府工作报告。各地依据当地经济发展潜力等因素,锚定了2......

河南省发布省级大气污染防治资金管理办法

河南省财政厅河南省生态环境厅印发《河南省省级大气污染防治资金管理办法》,《办法》包含7章23条,主要为总则(4条)、职责分工(2条)、资金使用和分配(4条)、资金下达(4条)、绩效管理(4条)、监督检......

宁夏考核污染防治攻坚战成效

宁夏回族自治区党委办公厅、自治区人民政府办公厅近日通报了2022年度自治区污染防治攻坚战成效考核情况。根据宁夏回族自治区污染防治攻坚战成效考核措施、自治区2022年度污染防治攻坚战成效考核指标评分细则......